Enterprise Architect Trechoro (トレコロ)

Enterprise Architect Trechoro (エンタープライズアーキテクト トレコロ) は、SysML バージョン2.0 (SysML v2) に対応するモデリングツールです。SysML v2およびKerMLの仕様に沿って実装され、従来のEnterprise Architectが持つさまざまな機能と融合した環境を提供します。

このページの内容・画面などはすべて開発中のものです。製品発売までに変更となる場合があります。

いくつかの画像は、クリックすると拡大して表示できます。

SysML バージョン2 (SysML v2)とは?

SysML v2 (システムモデリング言語 バージョン2)は、OMG (Object Management Group) が開発した次世代のモデリング言語で、システムモデリングの精度・表現力・使いやすさなどを向上させることを目的としています。SysML バージョン1で得られた知見や改善点を基盤に、新規に定義したメタモデル (KerML・後述) と、ドメインを越えた複雑なシステム設計をサポートする、統一されたテキストとグラフィカルな構文を提供します。SysML v2は、形式的に定義された意味論の導入・MBSEへのサポートの強化・モデリング構文の一貫性の向上などの改善によって、以前のバージョンに存在する制限や問題点を解決しました。

SysML v2の強みは、システムズエンジニアリングに必要な概念や表記を多く追加したことで、システムズエンジニアがシステムを単一のモデリング言語で定義・分析・検証できる点にあります。再利用性・スケーラビリティ・可読性のあるテキスト表現などに重点を置くSysML v2は、概念設計から検証までのシステムズエンジニアリング全体を支援できるように定義されています。トレーサビリティについても強化され、他のデジタルエンジニアリングツールとの連携も容易になり、複数のツールと連携させることで、シミュレーションと分析を推進する実行可能なモデリング環境も実現可能と言えます。

多くの組織が設計ライフサイクルのデジタルモデルへの移行を進める中で、SysML v2は設計意図の定義・システムアーキテクチャ・技術分析などを、統合的に一括して扱う上で重要な役割を果たします。航空宇宙・自動車・防衛分野だけなく、複雑な製品設計となるあらゆる分野において、SysML v2は堅牢なモデルベースシステム設計のモデリング言語として普及していくと考えられます。

KerMLとは?

KerML(Kernel Modeling Language)は、SysML v2の基盤となるメタモデルです。OMGによって開発されたKerMLは、SysML v2の基盤となるセマンティクスと構造のルールを提供します。これらは、型(Type)・特性(Feature)・関係・振る舞いなど、ドメインを横断した一貫性と正確なシステム表現を可能にするための、モデリングの普遍的な概念を定義しています。SysML v2のアーキテクチャの基盤として、KerMLはモデルの定義・検証・解釈を厳密に行えるようになっています。

Trechoroは、このKerMLとネイティブに連携するように設計されており、この強力なメタモデルを最大限に活用したモデリング環境を提供します。KerMLの構文にも対応することで、Trechoroはシステムズエンジニアによる標準準拠かつ再利用可能なモデルの作成を支援します。KerMLへの対応は、SysML v2仕様との整合性を確保するだけでなく、特に大規模で継承構造が複雑なモデルを管理する際の効率と明確さを向上させられると考えられます。

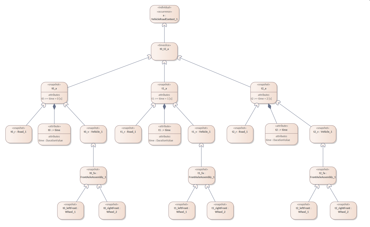
SysML v2で定義されている要素は、KerMLで定義されている要素を継承(汎化)して定義されています。この構造は下の図のように複雑であり、SysML v2のモデリングにおいては、SysML v2で定義される要素・接続と、KerMLで定義されている接続の両方を使用します。(KerMLで定義されている要素をそのまま使うことはほとんどありません。)

KerML and SysML v2 metamodel structure - definition of elements and relationships

SysML v2のダイアグラム

Trechoroは、KerMLおよびSysML v2のモデリングに対応し、構造と振る舞いの両方の記述に対応します。

KerMLおよびSysML v2が持つ継承や再利用性などの機能により、システムの複雑な構造と相互作用をダイアグラムとして視覚的に表現できます。

ただし、SysML v2のダイアグラムの描画のためには、多くの情報を取得する必要があり、情報の取得と描画に時間がかかる場合があります。特に複雑なモデルにおいては、このダイアグラムの描画情報に関する処理をProクラウドサーバ側で実行できます。特にProクラウドサーバにモデルを保存する場合には、描画に必要な情報の取得には多くの通信が必要となり、時間がかかります。Proクラウドサーバ側でその処理をすることでパフォーマンスが改善します。結果として、Proクラウドサーバを利用して分散した設計を行う場合でも、ダイアグラムの描画に関する処理時間が増えにくいようになっています。

テキスト表現への対応

Trechoroでは、SysML v2のテキスト表現の読み込みにも対応します。また、SysML v2ライブラリで定義されている内容も利用できます。モデルに読み込んで要素の属性の型として指定したり、サブセットとして定義するために参照したりできます。

モデルの内容をテキスト表現で出力する際には、TrechoroはEnterprise Architect固有のプロパティやUMLなど他の表記方法で定義される要素の情報は含まない、SysML v2の仕様に準拠したテキスト表現を生成します。

また、コードエディタではSysML v2の定義単語をハイライトしますので、テキスト表現を表示した場合の可読性が高くなっています。

UMLなど他の表記方法との連携

Trechoroでは、既存のEnterprise Architectで利用できるUMLなどの要素と、SysML v2で定義された要素とを共存させて利用できます。具体的には、SysML v2の要素を、UMLなどの他の種類の図にも配置できます。ただし、その際の表現はSysML v2の表現にはなりません。

これにより、表記方法に依存しないトレーサビリティを確保したり、Enterprise Architectが持つユーザーストーリー・カンバン・レビュー・ガントチャートなどの機能をSysML v2の要素でも利用できます。

SysML v2 プロパティウィンドウ

Trechoroでは、SysML v2の要素を選択した場合には、SysML v2 プロパティ サブウィンドウが利用できます。このサブウィンドウは、SysML v2で定義されているさまざまな特性の追加や編集のためのウィンドウであり、UMLなど他の表記方法の情報は含みません。また、従来から引き続き利用できるプロパティサブウィンドウでは、SysML v2で定義されている内容と、「状態」「バージョン」などEnterprise Architectの独自プロパティが明確に分離されます。

これらのサブウィンドウを利用することで、SysML v2標準に従ってシステムズエンジニアが作業する際に、SysML v2に関係する内容のみに着目して作業をしやすくなります。

特に、SysML v2 プロパティウィンドウでは、SysML v2の情報のみが表示され編集対象となりますので、特にKerMLベースのSysML v2仕様に準拠したいユーザーにとって有用です。

特別な表現のある要素への対応

Trechoroでは、SysML v2で定義される表現に柔軟に対応します。例えば、ポート要素は、SysML バージョン1のように親要素の境界線上に配置することもできますし、独立した要素として表示することもできます。右クリックメニューの「SysML v2」→「独立要素として配置」で切り替えられます。

このような機能の提供により、システムズエンジニアは表現したい内容に最も適した表現方法を選択できます。ポートを独立要素して表示する場合には区画も表示できますので、その内部機能や構造的な関係を明確にできます。また、相互作用や振る舞いに関する詳細情報を表示できます。

この柔軟性は、要素の継承(サブクラス化やサブセット化)・要素の再定義・トレーサビリティの明確化など、さまざまな状況にも対応します。Trechoroは両方の表現に対応し、エンジニアは複雑な設計において視覚的な明確性を維持しつつ、SysML v2仕様に準拠できます。

要素の直接表示と区画表示

Trechoroは、ポート・パート・アイテム・アクション・制約など、SysML v2の要素が持つさまざまな特性を、所有する要素の文字としての区画での表示だけでなく、ダイアグラム上での独立した要素としても表現できます。

これは、さまざまな特性を要素としてモデリングするSysML v2の方針とも一致し、表現力を向上し、粒度を必要に応じて調整したシステム設計を可能にします。個々の特性を視覚的に区別することで、Trechoroはエンジニアがより明確で、追跡可能なモデルを作成できるよう支援します。特性レベルの関係や相互作用を明示的に可視化できます。

この柔軟性は、インターフェース定義・階層的分解・要素間の関係定義において特に価値があると考えます。

テキスト表現に関する支援

Trechoroは、SysML v2のテキスト表現との連携を強化したインテリセンス機能を提供します。これにより、テキスト表現での編集を効率化し、誤った内容にならないよう支援します。例えば、dryMass + cargoMass + fuelTank.fuel.fuelMass のような式を入力する際、Trechoroのエディタでは文脈に応じた自動補完を提供します。例えば、fuelTank. と入力すると、fuel などの有効な選択肢が表示され、深くネストされた構造であっても選択して設定できます。あるいは、fuelと入力した状態でCtrl+Spaceを押すと、その内容を含む項目を候補として表示します。

オートコンプリートのほか、項目の上にマウスカーソルを移動すると、その要素の完全修飾パスが表示されます。これは、大規模なモデルや深く階層化されたコンポーネント構造を持つモデルにおいて特に有用で、エンジニアが正しいモデルを定義することを支援し、意味の不一致のリスクを軽減します。

計算(Calculation)・制約・振る舞い定義する場合でも、Trechoroのテキストエディタは正確な内容の定義を支援します。

API・スクリプトとの連携

Trechoroは、従来のEnterprise Architectと同様に、ActiveX COMのAPIやスクリプトでSysML v2モデルの参照や編集が可能です。SysML v2 REST APIとは異なるこのインターフェースは、仕様で定義された内容の参照や編集を可能とし、モデルと独自プログラムの連携を可能にします。

Trechoroモデル内のすべての要素・特性・関係は、Enterprise Architectのスクリプトエディタ等の機能を使用して参照・作成・編集できます。これにより、自動化されたワークフロー・独自のモデル解析・他ツールとの連携も可能になります。このAPIやスクリプトで、チームはSysML2の表現力を最大限に活用しつつ、既存のEnterprise Architect自動化ノウハウを活かすことができます。

Enterprise Architect Trechoro ロードマップ

最初のリリースにおいて、以下の内容を含められるよう、開発を進めています。

  • KerMLおよびSysML v2の要素と関係
  • 標準ライブラリパッケージ
  • テキスト表現の入出力
  • いくつかの種類のビュー
  • UMLなど他の表記方法との連携
  • SysML v2モデリングに固有の操作・支援機能

将来的には、以下の内容への対応を予定しています。

  • REST APIへの対応
  • メタデータを反映した動的なダイアグラムのビュー
  • 振る舞いのシミュレーション
  • ダイアグラム内での編集のさらなる改善・強化など

オージス総研様セミナーで展示しました

2025年9月5日に開催された、オージス総研株式会社様主催の「MBSE実践セミナー 〜現場課題への多角的アプローチ〜」の弊社ブースにて、Trechoroの紹介およびデモを行いました。SysML v2に関する表現・動作・使用するまでの課題などについて、ブースにお越しくださった方とも情報交換ができました。ありがとうございました。

2025年11月19日から21日までパシフィコ横浜にて開催される「EdgeTech+ 2025」でも、Trechoroの紹介およびデモを行う予定です。

よくある質問

現時点で想定される「よくある質問」をまとめます。随時追加・修正を行います。

リリース予定を教えてください。
現時点では未定です。確定しましたらこのページの内容を更新し、同時にメールニュースなどでお知らせします。
現在、私は○○版(エディション・例えばユニファイド版)を使用しています。Trechoro(SysML v2)は無料で使用できますか?
現時点では未確定ですが、TrechoroはEnterprise Architectのエディションの1つではなく、異なる製品の扱いとなる方向です。そのため、既存のEnterprise Architectの使用者であっても、無料で使用できない可能性があります。確定しましたらこのページの内容を更新し、同時にメールニュースなどでお知らせします。
価格はいくらですか?
現時点では未定です。
必要システム構成を教えてください (動作するOSは?動作条件は?)
現時点では未定です。ただし、64ビット版のみの提供となる可能性が高いです。

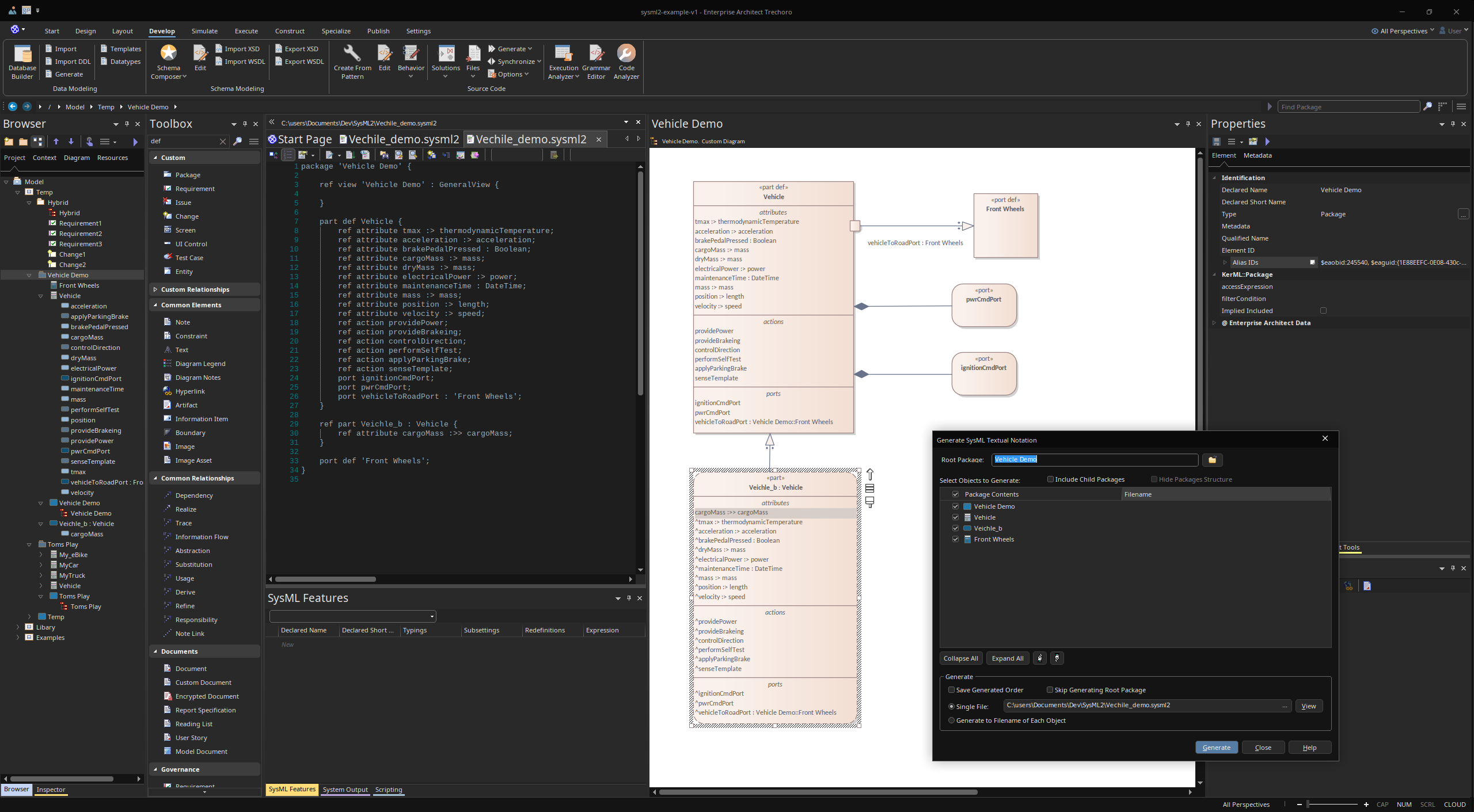
ダイアグラム作成例・画面イメージ