|
<< 目次を表示 >> ページ位置: その他の記法のモデリング > DMN > DMN XMLの読み込み |
Enterprise Architectは、DMN1.1または1.2のXMLファイルの読み込みに対応しています。XMLファイルは、モデルセマンティクスとダイアグラム交換情報の両方を含みます。
利用手順:
モデルブラウザで、XMLファイルをインポートするパッケージを選択します。次に、下のいずれかの方法で「DMN 1.1 XMLの読み込み」ダイアログを開きます。
リボン |
生成・入出力 > モデルの入出力 > 読み込み > DMN 1.1 |
DMN 1.1 XMLの読み込み
# |
説明 |
1 |
「ファイル名」フィールドにインポートするファイルパスと名前を入力するか、[選択]ボタンをクリックして参照し対象となるファイルを選択します。 |
2 |
「読込」ボタンをクリックして、ファイルをパッケージにインポートします。 |
OMGからサンプルをインポートする
# |
説明 |
1 |
OMGのサイトからDMNのサンプルのzipファイルをダウンロードし解凍します。 |
2 |
examples/Chapter 11/ フォルダを参照します。 |
3 |
「Chapter 11 Example.dmn」ファイルを指定して、DMN 1.1のファイルとしてインポートします。 |
インポートされた下の図は、モデルのさまざまな視点示しています:
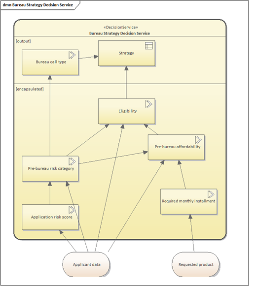
インポートされた下の図は、デシジョンサービスを定義しています:
下は「Bureau Strategy Decision Service」のダイアグラムです。2つの入力データ要素(「Applicant data」「Requested product」)、2つの出力デシジョン(「Bureau all type」「Strategy」)、5つのカプセル化されたデシジョンがあります。呼び出されるビジネス知識モデルはダイアグラムには表示されません。

モデルからプロダクションコードを生成するには、評価とシミュレーションを実行して、インポートしたモデルの表現が正しいかどうか確認する必要があります。
# |
説明 |
1 |
「シミュレーションの設定」の成果物要素を上のダイアグラムのいずれかに作成し、ダブルクリックしてDMNシミュレーションサブウィンドウを開きます。 |
2 |
デシジョンサービスとデシジョンは、シミュレーション対象を選択するドロップダウンリストに表示されます。対象を指定すると、必要なすべての要素がウィンドウに表示されます。 |
3 |
「評価」ボタン(ツールバーの4番目)をクリックします。エラーや警告メッセージが表示される場合は、シミュレーションを実行する前に、エラーや警告の説明に従って、問題を修正することをお勧めします。 |
4 |
入力に適切な値を指定し、シミュレーションを実行するか、ステップ実行しデバッグします。 |
注意: |
「Bureau Strategy Decision Service」の例は、モデルテンプレートからも使用できます。 |